Modifica all'impianto elettrico di un modulo con automatismi semplici
Moderatori: MrMassy86, adobel55, lorelay49
- Docdelburg
- Socio GAS TT
- Messaggi: 6556
- Iscritto il: martedì 4 settembre 2012, 18:16
- Nome: Mauro
- Regione: Estero
- Città: Madrid (España)
- Stato: Non connesso
Modifica all'impianto elettrico di un modulo con automatismi semplici
Come potete vedere da queste due foto iniziali, si tratta di un grosso cappio a 4 binari paralleli che serve da deposito e serbatoio di convogli per il plastico a norme Fremo del mio club, il Club Modellismo Pavese.
Attualmente il manufatto è attrezzato con tutta una serie di servomotori comandati da un piccolo quadro sinottico dove ad ogni pulsante corrisponde il comando di un singolo deviatoio.
I servomotori sono mossi ciascuno da un piccolo circuito elettronico analogico realizzato su piccole schede millefori comprensive di switch per la polarizzazione del cuore del deviatoio e indicazione led sul sinottico della posizione del deviatoio stesso.
Ognuno dei quattro binari del deposito ha stranamente un suo congegno elettronico di inversione di polarità. Chi ha realizzato l’impianto elettrico ha meritoriamente cercato di radunare tutta l’apparecchiatura elettronica nel modulo radice del deposito; le due linee bianche della figura seguente indicano i limiti strutturali del modulo radice, mentre la linea gialla separa la zona dei deviatoi di entrata da quella dei deviatoi di uscita.
Al momento alcuni servomotori non funzionano più o non funzionano correttamente e spesso ci sono problemi di cortocircuito. In più, occorre pigiare tutta una serie di pulsanti per creare gli itinerari desiderati sia in entrata che in uscita.
Il mio intendimento, verificata l’intesa con i soci del Club, sarebbe quello di rendere più efficiente il funzionamento del deposito procedendo in questo senso:
- sostituire i servomotori con motori elettrici lenti, a scelta fra Tortoise o MTB;
- sostituire il sinottico con un altro in cui ci siano solo quattro pulsanti, uno per ogni itinerario di entrata, così da semplificare e velocizzare l’instradamento del convoglio in arrivo;
- migliorare l’efficienza dei dispositivi di inversione di polarità;
- automatizzare l’instradamento di uscita dei convogli in sosta.
Nella progettazione delle modifiche ho cercato di utilizzare il più possibile il materiale già a mia disposizione, un po' perché conosciuto e sperimentato, un po' per un occhio al portafolgio.
Così ha preso corpo il progetto complessivo, composto da un sinottico di comando dei movimenti in entrata e da una serie di sensori a infrarossi per i movimenti in uscita.
Nella modestia delle mie conoscenze di elettrotecnica ed elettronica, ho pensato di usare delle sempiterne matrici di diodi per creare gli itinerari partendo da un unico comando, tanto in entrata che in uscita. Se in entrata, la pressione del pulsante relativo al binario desiderato, tramite matrice e una serie di relé bistabili, mi permette di creare l’itinerario desiderato, altrettanto avviene in uscita, dove il pulsante è sostituito da un relé monostabile comandato dall’attivazione del sensore a raggi infrarossi al passaggio del convoglio.
Posto che i convogli in sosta si fermeranno, per convenzione, appena prima della congiunzione dei moduli (riga bianca) i sensori a raggi infrarossi dovrebbero trovare posto subito all’inizio dei binari che portano ai deviatoi di uscita (circoletti bianchi). Il passaggio del convoglio sul sensore attiverà l’itinerario di uscita di quel dato binario.
Quanto esposto sopra sottintende la collocazione dei sensori a livello delle traversine; sensori del tipo in uso dedicato ad Arduino, con i diodi, emettitore e ricevitore, affiancati e attivati per riflesso dal passaggio di un oggetto nel raggio di pochi centimetri.
- Docdelburg
- Socio GAS TT
- Messaggi: 6556
- Iscritto il: martedì 4 settembre 2012, 18:16
- Nome: Mauro
- Regione: Estero
- Città: Madrid (España)
- Stato: Non connesso
Re: Modifica all'impianto elettrico di un modulo con automatismi semplici
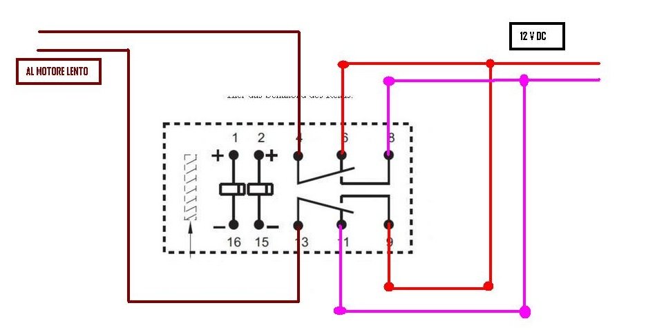
Questi sensori hanno tre poli; due poli di alimentazione in corrente continua 5V+ e GROUND, e un polo di segnale che va da zero a +5V.
Hanno un dispositivo da regolare con cacciavite a croce per determinare la distanza minima e massima con cui un ostacolo può attivare il dispositivo. Si chiamano infatti anche sensori di prossimità.
Sono indicati per l’uso con Arduino ma, senza usare quest’ultimo, possono semplicemente pilotare un relé monostabile con funzionamento sempre a 5V illustrato nelle figura precedente.
Per chi fosse interessato a questi sensori, segnalo che funzionano in due modi possibili:
- per riflesso del fascio luminoso con segnale di attivazione alto;
- per interruzione del fascio luminoso con segnale di attivazione basso.
Usati così come sono, attivano l’uscita a 5V quando un ostacolo riflette la luce dell’emettitore sul ricevitore. Nella foto seguente l’ostacolo fa accendere il led corrispondente al polo OUT.
Usati in altro modo, ho dissaldato il diodo emettitore e l’ho ricollegato alla basetta con due fili elettrici lunghi tanto quanto basta per mettere l’emettitore puntato verso il ricevitore con in mezzo lo spazio per il passaggio di un convoglio in scala H0. In questo caso converrebbe dotare i diodi di tubicini scuri che li riparino da interferenze luminose e sostegni fissi.
Così disposti i diodi daranno segnale positivo, quindi alto con OUT a 5V e relativo led acceso fin tanto che un ostacolo interromperà il fascio luminoso. Il passaggio del convoglio darà quindi come risultato un segnale basso, cioè zero volt al polo OUT e relativo led spento.
Come dicevo, ho usato dei blocchi di relé per Arduino, quelli che funzionano a 5V, e che hanno la caratteristica che possono essere attivati sia da segnali alti (+5V) che bassi (0V).
Questi blocchi hanno dei ponticelli rimovibili che determinano il tipo di attivazione per ciascun relé. Nella foto seguente potete vedere i ponticelli e osservando con attenzione vedrete che il ponticello relativo al primo relé (S1) è posto in modo da scattare con un segnale alto, quindi sarà collegato al sensore che si attiva per riflessione. Gli altri tre relé (S2, S3 e S4) si attiveranno invece quando il segnale va a zero e quindi saranno collegati ai sensori che rileveranno l’interruzione del fascio luminoso per il passaggio del convoglio.
Tutto questo, poi, alla fine, a cosa dovrebbe servire?
Il sensore, con i diodi posti a livello delle traversine, attivato dal passaggio del convoglio, fa scattare un relé (equivalente alla pressione di un pulsante elettrico), che a sua volta, tramite una matrice di diodi, muove i motori dei deviatoi necessari tramite relè bistabili.
Nel prosieguo della discussione vedremo tutti i dettagli di questa sequenza, partendo dalle matrici di diodi.
- MrPatato76
- Socio GAS TT
- Messaggi: 5768
- Iscritto il: lunedì 27 agosto 2012, 11:14
- Nome: Roberto
- Regione: Lombardia
- Città: Nova Milanese
- Stato: Non connesso
Re: Modifica all'impianto elettrico di un modulo con automatismi semplici
Quindi, se ho capito bene, la scelta del binario d'ingresso è comandabile tramite sinottico dall'operatore. Sarà invece il convoglio stesso a commutare l'itinerario in uscita tramite i sensori IR.
Mi viene in mente un'osservazione guardando la foto del cappio con i "sezionamenti": così come hai descritto l'automatismo che intendi implementare ho dedotto che il cappio sarà percorribile solo in senso antiorario, giusto?
- IpGio
- Socio GAS TT
- Messaggi: 4210
- Iscritto il: domenica 20 maggio 2018, 9:22
- Nome: Giorgio
- Regione: Lombardia
- Città: Nerviano
- Ruolo: co-amministratore
- Stato: Non connesso
Re: Modifica all'impianto elettrico di un modulo con automatismi semplici
Valida alternativa al DCC.
Grazie per la condivisione...
N/TT/H0-Ep.III-IT GASTT/FIMF
IpGio I plastici di Gio https://www.gtg3b.it
- Docdelburg
- Socio GAS TT
- Messaggi: 6556
- Iscritto il: martedì 4 settembre 2012, 18:16
- Nome: Mauro
- Regione: Estero
- Città: Madrid (España)
- Stato: Non connesso
Re: Modifica all'impianto elettrico di un modulo con automatismi semplici
Tutto esatto, anche se sto sperimentando sensori ad assorbimento, meno invasivi, rispetto agli IR.MrPatato76 ha scritto: ↑mercoledì 21 luglio 2021, 8:23 Discussione interessante Doc.
Quindi, se ho capito bene, la scelta del binario d'ingresso è comandabile tramite sinottico dall'operatore. Sarà invece il convoglio stesso a commutare l'itinerario in uscita tramite i sensori IR.
Così mi è stato richiesto e di conseguenza ho adattato il progetto di modifica.MrPatato76 ha scritto: ↑mercoledì 21 luglio 2021, 8:23 Mi viene in mente un'osservazione guardando la foto del cappio con i "sezionamenti": così come hai descritto l'automatismo che intendi implementare ho dedotto che il cappio sarà percorribile solo in senso antiorario, giusto?
- Docdelburg
- Socio GAS TT
- Messaggi: 6556
- Iscritto il: martedì 4 settembre 2012, 18:16
- Nome: Mauro
- Regione: Estero
- Città: Madrid (España)
- Stato: Non connesso
Re: Modifica all'impianto elettrico di un modulo con automatismi semplici
Prendiamo lo schema del tracciato e ragioniamo sugli itinerari.
In entrata abbiamo 4 possibili itinerari, indicati con le lettere A, B, C e D, che implicano ciascuno una certa disposizione dei deviatoi 1, 2, 3, 4 e 5.
Se mettiamo queste combinazioni su una tabella otteniamo questo risultato (dove mi sono permesso di attivare l’itinerario dal binario D al tronchino di sosta in contemporanea con l’attivazione dell’itinerario verso il binario A).
Da questa tabella si ricava la tabella finale utile a costruire la matrice
Per realizzare un matrice servono una basetta millefori con piste ramate e un certo numero di diodi; utili anche dei morsetti a vite da circuito stampato per le connessioni elettriche.
Il diodo, detto in modo molto semplice e banale, è un elemento elettrico che lascia passare la corrente elettrica solo in un senso; senso che si riconosce per la presenza di una fascia grigia (o a volte nera) posta sul lato da cui non può passare corrente. Nell’immagine vedete che in presenza di corrente continua, il diodo fa passare corrente e quindi permette l’accensione della lampadina, solo se posto in condizione di far passare la corrente dal polo positivo verso quello negativo.
Il funzionamento della matrice è semplice: dalle piste relative ai quattro itinerari (A, B, C e D) partono dei collegamenti verso le piste dei deviatoi secondo i dati della tabella. Tali collegamenti sono realizzati con i diodi posti in modo da far passare l’impulso dalla pista dell’itinerario verso quelle dei deviatoi interessati. In questo modo non ci potranno essere ritorni elettrici che possono muovere deviatoi non necessari.
Pigiando quindi il pulsante relativo all’itinerario X partirà un impulso elettrico che percorrerà le piste collegate e, tramite queste, andrà ad attivare il movimento solo di quei deviatoi legati all’itinerario.
Ecco come risultano graficamente i collegamenti della matrice che stiamo analizzando
Ora andrò a realizzarla dal vero e vi mostrerò il risultato finale.
- IpGio
- Socio GAS TT
- Messaggi: 4210
- Iscritto il: domenica 20 maggio 2018, 9:22
- Nome: Giorgio
- Regione: Lombardia
- Città: Nerviano
- Ruolo: co-amministratore
- Stato: Non connesso
Re: Modifica all'impianto elettrico di un modulo con automatismi semplici
Per esperienza di lavoro le barriere ottiche IR, sono sempre state problematiche da gestire, su macchinari che avevano postazioni di controllo fisse, figuriamoco su dei moduli che devono essere posizionati alla bisogna (smonta sposta rimonta).
Seguo la discussione...
N/TT/H0-Ep.III-IT GASTT/FIMF
IpGio I plastici di Gio https://www.gtg3b.it
- MrPatato76
- Socio GAS TT
- Messaggi: 5768
- Iscritto il: lunedì 27 agosto 2012, 11:14
- Nome: Roberto
- Regione: Lombardia
- Città: Nova Milanese
- Stato: Non connesso
Re: Modifica all'impianto elettrico di un modulo con automatismi semplici
Ok, non ero aggiornato in tal senso.Docdelburg ha scritto: ↑mercoledì 21 luglio 2021, 14:43Così mi è stato richiesto e di conseguenza ho adattato il progetto di modifica.MrPatato76 ha scritto: ↑mercoledì 21 luglio 2021, 8:23 Mi viene in mente un'osservazione guardando la foto del cappio con i "sezionamenti": così come hai descritto l'automatismo che intendi implementare ho dedotto che il cappio sarà percorribile solo in senso antiorario, giusto?
Per quanto riguarda le barriere ottiche posso confermare quanto dice Giorgio in base anche alle mie esperienze lavorative.
- Docdelburg
- Socio GAS TT
- Messaggi: 6556
- Iscritto il: martedì 4 settembre 2012, 18:16
- Nome: Mauro
- Regione: Estero
- Città: Madrid (España)
- Stato: Non connesso
Re: Modifica all'impianto elettrico di un modulo con automatismi semplici
Stavo cercando qualche sistema che funzionasse autonomamente senza essere legato all'alimentazione digitale del tracciato.
L'idea è nata dalle realizzazioni degli amici marchigiani-abbruzzesi e dagli articoli comparsi su numeri recenti di TTM.
Ora però, al di là di illustrare alcuni aspetti tecnici ad uso dei principianti, sto virando sui sensori di assorbimento che mi dovrebbero dare lo stesso risultato.
- Docdelburg
- Socio GAS TT
- Messaggi: 6556
- Iscritto il: martedì 4 settembre 2012, 18:16
- Nome: Mauro
- Regione: Estero
- Città: Madrid (España)
- Stato: Non connesso
Re: Modifica all'impianto elettrico di un modulo con automatismi semplici
Cominciamo con individuare le piste e saldarci i morsetti per i collegamenti elettrici; ovviamente le piste saranno sul lato inferiore rispetto alla componentistica.
Si prosegue poi con l'inserimento e la saldatura dei diodi, stando molto attenti a collegare le piste corrette e soprattutto controllando il corretto orientamento dei diodi.
Continua......stay tuned!

- adobel55
- Socio GAS TT
- Messaggi: 11350
- Iscritto il: venerdì 18 novembre 2011, 15:51
- Nome: Adolfo
- Regione: Lazio
- Città: Roma
- Ruolo: Moderatore
- Stato: Non connesso
Re: Modifica all'impianto elettrico di un modulo con automatismi semplici
- Docdelburg
- Socio GAS TT
- Messaggi: 6556
- Iscritto il: martedì 4 settembre 2012, 18:16
- Nome: Mauro
- Regione: Estero
- Città: Madrid (España)
- Stato: Non connesso
Re: Modifica all'impianto elettrico di un modulo con automatismi semplici
Come detto in precedenza ci sono quattro itinerari più un’eventuale accesso al binario tronco di stazionamento (E); quest’ultimo ho deciso di accoppiarlo all’itinerario A, quello sul binario più esterno.
Anche per il sinottico servirà una piccola matrice di diodi per comandare l’accensione e lo spegnimento dei led relativi all’itinerario prescelto.
Per una migliore comprensione riporto il piano binari della radice del deposito.
La matrice per i led del sinottico è relativamente semplice e quindi riporto direttamente la tabella da cui prendere spunto per la realizzazione e i collegamenti.
Usando listelli e altro legno presenti tra il materiale in garage ho costruito il telaio prendendo a misura due fogli da 1 mm di spessore di plexiglass formato A5.
Tra i due fogli di plexiglass ho inserito la stampa del piano binari relativo ai deviatoi di entrata.
Ho quindi realizzato la matrice e la basetta con i relé bistabili per pilotare i led.
Ho previsto un led verde da 3 mm per ogni binario principale, un altro led verde da 3 mm per l’accesso al tronco di stazionamento e infine un led rosso da 5 mm per indicare che è attivo un itinerario in uscita e quindi non può entrare alcun convoglio.
I relé sono del tipo bistabile, mantengono cioè la posizione di set o reset anche in assenza di comandi o per lo stesso comando ripetuto più volte. Sono quindi adatti a mantenere acceso il relativo led fino ad un comando diverso.
La resistenza che si vede tra i relé, collegata al polo comune negativo, serve a ridurre la luminosità dei led forniti di resistenza già cablata ma, a mio avviso, non adeguata al voltaggio in uso di 12V DC.
- Docdelburg
- Socio GAS TT
- Messaggi: 6556
- Iscritto il: martedì 4 settembre 2012, 18:16
- Nome: Mauro
- Regione: Estero
- Città: Madrid (España)
- Stato: Non connesso
Re: Modifica all'impianto elettrico di un modulo con automatismi semplici
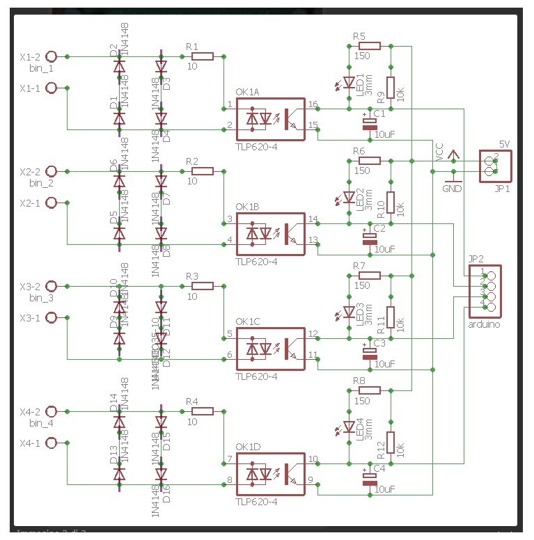
Sono partito con l’idea dei sensori a infrarossi che avevo in casa, ma prima di procedere ho voluto provare una soluzione diversa basata su sensori di assorbimento progettati per l’uso con Arduino.
Ho trovato alcune soluzioni qui e su altri forum amici, soluzioni che più o meno si equivalevano nei principi fondamentali, finché non ho trovato la soluzione proposta dall’amico Salvatore (SAL727) su questo forum
viewtopic.php?f=118&t=15201
Salvatore ha disegnato e fatto realizzare dei pcb per un modulo sensore a 4 canali che faceva proprio al caso mio e gentilmente me ne ha fornito uno che ho subito realizzato.
Questo è il pcb e di seguito lo schema elettrico
Procuratemi le componenti elettroniche necessarie ho montato il dispositivo; in figura manca ancora solo l’optoisolatore centrale a 4 canali ma il grosso è fatto.
Il funzionamento del sensore è il seguente: alimentato con una tensione di 5V DC, riceve i contatti di un tratto di binario sezionato. Se nella sezione avviene un assorbimento di corrente, tramite un optoisolatore (cioè una sorta di interruttore luminoso utile a separare il circuito elettrico DCC della trazione dal circuito elettrico a 5V del modulo di sensori) viene mandato un segnale alto, cioè 5V all’uscita corrispondente e si accende il led relativo.
Di seguito il breve video di prova fatto una volta completata la costruzione del modulo sensore.
Il risultato, ripetuto poi per verifica su tutti e 4 i canali, ha dato esito positivo e quindi con ogni probabilità adotterò questi sensori al posto degli infrarossi.
Dimenticavo di dire che nei moduli Fremo c’è una condotta passante accessoria che eroga corrente continua a 12V mentre i sensori e i relé da questi comandati funzionano tutti a 5V.
Ho dovuto quindi dotarmi di un moduletto che funge da trasformatore reperibile a prezzo molto contenuto su piattaforme commerciali online e con questo alimentare i sensori e relativi relè.
Il segnale alto a 5V, inviato allorchè il sensore registra un assorbimento, può essere utilizzato per attivare il contatto di un relè e replicare quindi in automatico quanto succederebbe premendo un pulsante.
Vedremo poi in dettaglio le sequenze del funzionamento ricordando che rimane ancora irrisolto il problema dei cortocircuiti che si manifestano nel cappio.
- marione
- Messaggi: 2359
- Iscritto il: lunedì 4 marzo 2013, 13:41
- Nome: Mario
- Regione: Lombardia
- Città: treviglio
- Stato: Non connesso
Re: Modifica all'impianto elettrico di un modulo con automatismi semplici
Marione
- Docdelburg
- Socio GAS TT
- Messaggi: 6556
- Iscritto il: martedì 4 settembre 2012, 18:16
- Nome: Mauro
- Regione: Estero
- Città: Madrid (España)
- Stato: Non connesso
Re: Modifica all'impianto elettrico di un modulo con automatismi semplici
Ti ringrazio, ma lungi da me il fare lezioni.....

Condivido un percorso dando informazioni che per qualcuno di noi sono banali ma a qualcun'altro potrebbero far venire la voglia di provare qualche collegamento elettrico un pò più audace rispetto alle proprie conoscenze.

- Docdelburg
- Socio GAS TT
- Messaggi: 6556
- Iscritto il: martedì 4 settembre 2012, 18:16
- Nome: Mauro
- Regione: Estero
- Città: Madrid (España)
- Stato: Non connesso
Re: Modifica all'impianto elettrico di un modulo con automatismi semplici
Anche qui riporto la tabella per predisporre la matrice e l’aspetto dei collegamenti, nonché lo schema del piano binari per avere un riferimento logico.
Come nella matrice di entrata era presente una solo pista per il deviatoio 1 (corretto tracciato) di entrata nel cappio così qui, nella matrice di uscita, ce n’è una sola (ovviamente in deviata) sempre il deviatoio 1.
C’è poi una pista che illumina il led rosso sul sinottico; ho pensato a questo aspetto così che quando un convoglio è in arrivo, il macchinista, in fase di entrata nel deposito, troverà sul sinottico il led rosso acceso (e forse anche un segnale rosso sulla linea, vedremo….) ad indicare che i deviatoi sono disposti per l’uscita. Solo la selezione di uno dei quattro itinerari di entrata, pigiando il relativo pulsante sul sinottico, spegnerà il led rosso (e metterà al verde l’eventuale segnale).
Mi soffermo un attimo sull’uso dei relé bistabili con i motori lenti dotati di fine corsa.
Nei lavori che mi accingo a fare userò per comodità, poco ingombro, semplicità di utilizzo e velocità di reperimento, i motori MTB, in particolare il modello più semplice con sigla MP1.
E’ un motorino con già in dotazione lo switch per la polarizzazione del cuore del deviatoio e si comanda, nel caso si utilizzi la corrente continua, con un polo positivo centrale e due ritorni negativi.
Posto lo schema dei collegamenti tra il relé bistabile (comandato da impulsi positivi attraverso le piste della matrice di diodi) e il motore MP1.
Nel caso si usino motori tipo Tortoise, che richiedono l’inversione di polarità sui due contatti, l’uso dei relé bistabili prevede questo tipo di collegamento
- Docdelburg
- Socio GAS TT
- Messaggi: 6556
- Iscritto il: martedì 4 settembre 2012, 18:16
- Nome: Mauro
- Regione: Estero
- Città: Madrid (España)
- Stato: Non connesso
Re: Modifica all'impianto elettrico di un modulo con automatismi semplici
Riepilogo con due foto la sequenza dei collegamenti.
In entrata, i pulsanti del sinottico permetteranno di scegliere uno dei quattro itinerari possibili più una manovra nel tronchino di sosta.
Il contatto di un pulsante agirà:
- sui relé bistabili, interni al sinottico, tramite la matrice dei led per la segnalazione luminosa sul quadro del sinottico.
- sui relé bistabili, posti sul modulo, tramite la matrice di entrata per comandare i motori dei deviatoi.
In uscita, la sequenza è sostanzialmente simile, solo che al posto dei pulsanti del sinottico c’è un circuito che permette la rilevazione di assorbimento nei tratti dei 4 binari che precedono i deviatoi in uscita. L’assorbimento di corrente attiverà uno dei quattro relé monostabili, che sono i contatti che più corrispondono ai pulsanti del sinottico; sul sinottico la scelta del pulsante è demandata al gesto del macchinista, in uscita è il convoglio in movimento ad attivare in automatico l’itinerario di uscita.
Anche qui matrice di diodi e relé bistabili di comando dei motori dei deviatoi.
Ricordo che il modulo sensore e la batteria di 4 relé monostabili funzionano a 5V DC e pertanto saranno alimentati sempre dal bus accessorio a 12V DC con l’interposizione di un congegno elettronico (foto seguente) che limita la tensione a 5V appunto.
La prossima settimana, se nulla osta, cominceranno i lavori sul modulo e di questi vi darò ampio resoconto.
- 58dedo
- Socio GAS TT
- Messaggi: 2535
- Iscritto il: mercoledì 19 dicembre 2012, 17:17
- Nome: Diego
- Regione: Lombardia
- Città: Rovellasca
- Stato: Non connesso
Re: Modifica all'impianto elettrico di un modulo con automatismi semplici
come diceva il maestro Manzi "non è mai troppo tardi", forse imparo, grazie Doc
- Docdelburg
- Socio GAS TT
- Messaggi: 6556
- Iscritto il: martedì 4 settembre 2012, 18:16
- Nome: Mauro
- Regione: Estero
- Città: Madrid (España)
- Stato: Non connesso
Re: Modifica all'impianto elettrico di un modulo con automatismi semplici
Partiamo dalla situazione iniziale dove si possono intravedere i servomotori ciascuno collegato ad una sua basetta che li alimenta, polarizza il cuore del deviatoio e invia un segnale al sinottico dove si illumina un led relativo alla posizione del deviatoio.
Al posto dei servomotori ho piazzato dei motori lenti MTB, modello base MP1 dotati di semplice switch di polarizzazione del cuore, comandati dai relé bistabili come ampiamente illustrato in precedenza.
Come spesso accade, quando si mette mano ad un modulo precedentemente cablato, occorre mediare tra la disposizione dei cavi posati in precedenza e il nuovo assetto dell’impianto elettrico, cercando di disporre i nuovi componenti nel miglior modo possibile. Per quanto si faccia attenzione, il risultato non dà certo l’idea dell’impianto elegante e pulito, ma tant’è….
Nella foto precedente potete vedere in basso i componenti di comando dei deviatoi di entrata mentre in alto ci sono gli elementi per il funzionamento dell’instradamento automatico in uscita di cui avete letto in precedenza.
Sotto il lato di convergenza dei binari erano presenti quattro dispositivi di inversione di polarità, posti in verticale, un dispositivo per ognuno dei quattro binari che formano cappio nella composizione del deposito.
L’inversione di polarità avveniva negli spezzoni di binario in prossimità dei bordi della struttura. E la connessione elettrica dei 4 binari era ovviamente a 8 contatti.
Ora invece ho alimentato direttamente tutti i binari del lato in entrata e ho installato un modulo per cappi LK200. Due soli fili di alimentazione che si quadruplicano a livello del connettore per sfruttare la connessione esistente.
I binari del lato in uscita, sono stati ponticellati per il contatto di una rotaia mentre l’altro contatto passa prima dal modulo sensore di assorbimento per l’attivazione dell’automatismo.
Ho eseguito tutta una serie di prove, sia di instradamento manuale da sinottico che in automatico da sensore di assorbimento; tutti i deviatoi hanno il cuore correttamente polarizzato, i comandi determinano la corretta disposizione dei deviatoi per quel dato itinerario, il modulo LK200 funziona correttamente nel gestire l’inversione di polarità.
Dal lato della radice del primo deviatoio ho messo anche un relé bistabile che, in sincronia con l’attivazione degli itinerari automatici e/o manuali, pilota un segnale luminoso in entrata.
Sarebbe infatti utile e opportuno segnalare con una luce rossa il divieto di accesso al deposito quando è ancora attivo un itinerario in uscita.
Non sapendo se e quale tipo di segnale verrà adottato, ho usato la doppia via del relé bistabile per comandare sia segnali a catodo comune che ad anodo comune.
A questo punto non resta che attendere il prossimo fine settimana per ricostituire il deposito e verificare il corretto funzionamento durante il normale esercizio ferroviario.
Grazie per l’attenzione.
- adobel55
- Socio GAS TT
- Messaggi: 11350
- Iscritto il: venerdì 18 novembre 2011, 15:51
- Nome: Adolfo
- Regione: Lazio
- Città: Roma
- Ruolo: Moderatore
- Stato: Non connesso
Re: Modifica all'impianto elettrico di un modulo con automatismi semplici
Grandeeee
- marione
- Messaggi: 2359
- Iscritto il: lunedì 4 marzo 2013, 13:41
- Nome: Mario
- Regione: Lombardia
- Città: treviglio
- Stato: Non connesso
Re: Modifica all'impianto elettrico di un modulo con automatismi semplici
Marione
- adobel55
- Socio GAS TT
- Messaggi: 11350
- Iscritto il: venerdì 18 novembre 2011, 15:51
- Nome: Adolfo
- Regione: Lazio
- Città: Roma
- Ruolo: Moderatore
- Stato: Non connesso
Re: Modifica all'impianto elettrico di un modulo con automatismi semplici

- IpGio
- Socio GAS TT
- Messaggi: 4210
- Iscritto il: domenica 20 maggio 2018, 9:22
- Nome: Giorgio
- Regione: Lombardia
- Città: Nerviano
- Ruolo: co-amministratore
- Stato: Non connesso
Re: Modifica all'impianto elettrico di un modulo con automatismi semplici
Tra l'altro finita dritta dritta nella sezione "In rilievo" del nostro sito GAS TT.
Che dire... alla prossima... realizzazione e un grande grazie per la condivisione di questo tuo progetto.
N/TT/H0-Ep.III-IT GASTT/FIMF
IpGio I plastici di Gio https://www.gtg3b.it
- Docdelburg
- Socio GAS TT
- Messaggi: 6556
- Iscritto il: martedì 4 settembre 2012, 18:16
- Nome: Mauro
- Regione: Estero
- Città: Madrid (España)
- Stato: Non connesso
Re: Modifica all'impianto elettrico di un modulo con automatismi semplici

C'è sempre un filo rosa che aleggia minaccioso sui nostri lavori......
- maxmarun
- Messaggi: 610
- Iscritto il: lunedì 30 gennaio 2012, 21:33
- Nome: massimo
- Regione: Piemonte
- Città: Cherasco
- Stato: Non connesso
Re: Modifica all'impianto elettrico di un modulo con automatismi semplici
Ciao Doc, io ho preso questi sensori di prossimità. Ho provato a collegarli all'alimentazione (non con arduino) però il led dell'uscita out mi rimane sempre acceso, in pratica l'uscita è sempre alimentata anche se punto il modulo al cielo. Regolando con il cacciavite il trimmer non cambia nulla, sai darmi qualche dritta?Docdelburg ha scritto: ↑martedì 20 luglio 2021, 22:52 Vediamo in particolare i sensori a raggi infrarossi che ho preso in considerazione e che si trovano a prezzi assai ridotti su varie piattaforme online, specie se di produzione orientale.
SEN IR 01.jpg
Questi sensori hanno tre poli; due poli di alimentazione in corrente continua 5V+ e GROUND, e un polo di segnale che va da zero a +5V.
Hanno un dispositivo da regolare con cacciavite a croce per determinare la distanza minima e massima con cui un ostacolo può attivare il dispositivo. Si chiamano infatti anche sensori di prossimità.
SEN IR 02.jpg
Sono indicati per l’uso con Arduino ma, senza usare quest’ultimo, possono semplicemente pilotare un relé monostabile con funzionamento sempre a 5V illustrato nelle figura precedente.
Per chi fosse interessato a questi sensori, segnalo che funzionano in due modi possibili:
- per riflesso del fascio luminoso con segnale di attivazione alto;
- per interruzione del fascio luminoso con segnale di attivazione basso.
Usati così come sono, attivano l’uscita a 5V quando un ostacolo riflette la luce dell’emettitore sul ricevitore. Nella foto seguente l’ostacolo fa accendere il led corrispondente al polo OUT.
SEN IR 04.jpg
Usati in altro modo, ho dissaldato il diodo emettitore e l’ho ricollegato alla basetta con due fili elettrici lunghi tanto quanto basta per mettere l’emettitore puntato verso il ricevitore con in mezzo lo spazio per il passaggio di un convoglio in scala H0. In questo caso converrebbe dotare i diodi di tubicini scuri che li riparino da interferenze luminose e sostegni fissi.
SEN IR 03.jpg
Così disposti i diodi daranno segnale positivo, quindi alto con OUT a 5V e relativo led acceso fin tanto che un ostacolo interromperà il fascio luminoso. Il passaggio del convoglio darà quindi come risultato un segnale basso, cioè zero volt al polo OUT e relativo led spento.
SEN IR 05.jpg
Come dicevo, ho usato dei blocchi di relé per Arduino, quelli che funzionano a 5V, e che hanno la caratteristica che possono essere attivati sia da segnali alti (+5V) che bassi (0V).
RELE 01.jpg
Questi blocchi hanno dei ponticelli rimovibili che determinano il tipo di attivazione per ciascun relé. Nella foto seguente potete vedere i ponticelli e osservando con attenzione vedrete che il ponticello relativo al primo relé (S1) è posto in modo da scattare con un segnale alto, quindi sarà collegato al sensore che si attiva per riflessione. Gli altri tre relé (S2, S3 e S4) si attiveranno invece quando il segnale va a zero e quindi saranno collegati ai sensori che rileveranno l’interruzione del fascio luminoso per il passaggio del convoglio.
RELE 02.jpg
Tutto questo, poi, alla fine, a cosa dovrebbe servire?
Il sensore, con i diodi posti a livello delle traversine, attivato dal passaggio del convoglio, fa scattare un relé (equivalente alla pressione di un pulsante elettrico), che a sua volta, tramite una matrice di diodi, muove i motori dei deviatoi necessari tramite relè bistabili.
SEN IR FULL.jpg
Nel prosieguo della discussione vedremo tutti i dettagli di questa sequenza, partendo dalle matrici di diodi.