https://www.fermodellisti.bo.it/rilevat ... 1000-fori/
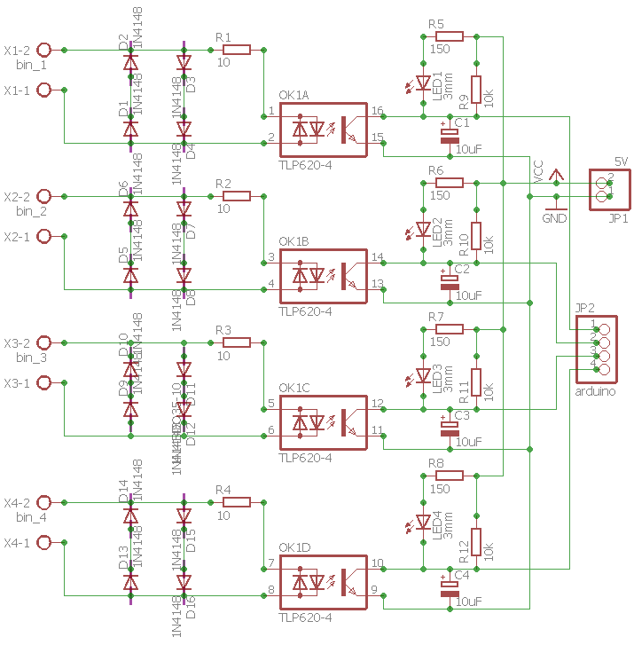
l'ho provato su Breadboard e funzionava bene, ho pensato di usare lo stesso fotoaccoppiatore e fare un sensore da utilizzare con Arduino, dopo varie prove ci sono riuscito, ho utilizzato il fotoaccoppiatore che mi permetteva di rilevare il convoglio in entrambi i sensi di marcia il TLP620

provato a banco con Arduino con un semplice sketch, utilizzando come rilevazione il led interno sul piedino 13
nello schema ho inserito anche un led, così da permettere l'uso senza Arduino, basta alimentarlo con 5V
per chi volesse provarlo metto lo schema elettrico

per i collegamenti, sul sito citato c'è un ottima descrizione.