Ben arrivato! Fai login o registrati per fruire di tutte le funzionalità del forum e del sito.
Se eri già registrato e non ti ricordi la password usa questo link per recuperare l'accesso.
Sito e forum dedicati al fermodellismo, il nostro hobby viene praticato in molte maniere diverse, tutte ugualmente valide: hai un plastico? oppure sei un collezionista? oppure un semplice appassionato? Non esitare a scrivere nel forum, tutti gli interventi sono benvenuti... Postate foto e video del vostro plastico e chiedete aiuto per ogni problema o curiosità inerente al nostro hobby.
Rinnovo/Iscrizione/Donazioni GAS TT - 2026

Plastico “4S”

Discussioni relative alla scala H0 1:87

Moderatori: MrMassy86, adobel55, lorelay49

Messaggio
Autore
Avatar utente
MrMassy86
Socio GAS TT
Messaggi: 15748
Iscritto il: sabato 10 novembre 2012, 15:42
Nome: Massimiliano
Regione: Toscana
Città: Capannori
Ruolo: Moderatore
Stato: Non connesso

Re: Plastico “4S”

#26 Messaggio da MrMassy86 »

Bel lavoro Luca, avanti cosi!
Massimiliano [253]


Massimiliano Paolinelli - il mio canale YouTubeViaggio in quel di Verni -Il Ponte dei Pescatori - C.L.A.F. Lucca

Avatar utente
Luca Solis
Messaggi: 816
Iscritto il: giovedì 14 ottobre 2021, 12:43
Nome: Luca
Regione: Piemonte
Città: Borgosesia
Stato: Non connesso

Re: Plastico “4S”

#27 Messaggio da Luca Solis »

MrMassy86 ha scritto: martedì 26 aprile 2022, 17:21 Bel lavoro Luca, avanti cosi!
Massimiliano [253]
Grazie Massimiliano!
[104]
Luca - 4S - Solis - Bierdorf

Avatar utente
Nevilli68
Socio GAS TT
Messaggi: 126
Iscritto il: mercoledì 11 novembre 2020, 8:07
Nome: Alessandro
Regione: Lombardia
Città: Parabiago
Stato: Non connesso

Re: Plastico “4S”

#28 Messaggio da Nevilli68 »

Ciao Luca
ti seguo con attenzione ! ! !
Buon lavoro e soprattutto buon divertimento
Alessandro

Avatar utente
trissa
Messaggi: 245
Iscritto il: sabato 22 dicembre 2012, 15:14
Nome: antonio
Regione: Lazio
Città: tivoli
Stato: Non connesso

Re: Plastico “4S”

#29 Messaggio da trissa »

Bellissimo.... Lavoro molto preciso ed interessante Luca.
Saluti, Antonio. [264]

Avatar utente
Luca Solis
Messaggi: 816
Iscritto il: giovedì 14 ottobre 2021, 12:43
Nome: Luca
Regione: Piemonte
Città: Borgosesia
Stato: Non connesso

Re: Plastico “4S”

#30 Messaggio da Luca Solis »

Ringrazio Alessandro e Antonio
[104]
Luca - 4S - Solis - Bierdorf

Avatar utente
IpGio
Socio GAS TT
Messaggi: 4232
Iscritto il: domenica 20 maggio 2018, 9:22
Nome: Giorgio
Regione: Lombardia
Città: Nerviano
Ruolo: co-amministratore
Stato: Non connesso

Re: Plastico “4S”

#31 Messaggio da IpGio »

Luca-62 ha scritto: sabato 23 aprile 2022, 19:51 Il sabato piovoso mi ha concesso del tempo extra per finire l’impianto di illuminazione.

Dopo aver scartato soluzioni più “tecnologiche” e costose (led comandati da PC o centraline varie) ho sostanzialmente replicato quanto avevo già per “Solis”.
Il vecchio plastico era illuminato da 5 faretti a led (14W ciascuno) ed era comunque ben visibile.
Sono passato a 11 faretti a led da 13W dimmerabili.
Bianco caldo (2700k).
A piena potenza la stanza è veramente molto luminosa, persino troppo.
Il dimmer mi consente però di ridurre con molta gradualità l’intensità della luce,
A differenza di “Solis” il nuovo plastico avrà a suo tempo edifici e carrozze illuminate e quindi sarà piacevole poter passare da una situazione che simula il sole pieno di mezzogiorno al crepuscolo e alla notte.
Il soggetto è complicato da fotografare con il cellulare, dal vivo rende molto meglio…
Per quanto riguarda le lampadine per faretti esistono anche con accensione via wi-fi, dimmerabili, RGB ecc. ne riporto un esempio.
- Lampadine Suprema Linea Smart Wi-Fi

- Suprema Smart Home Powered by Tuya

Nella stessa linea prodotti ci sono anche striscie LED con le stesse caratteristiche funzionali.
Quindi è possibile installare vari faretti e poi accenderli e regolarli a piacimento secondo le esigenze del momento.
[253]
[36] IpGio
Giorgio Nihil difficile volenti
N/TT/H0-Ep.III-IT GASTT/FIMF
IpGio I plastici di Gio https://www.gtg3b.it

Avatar utente
Luca Solis
Messaggi: 816
Iscritto il: giovedì 14 ottobre 2021, 12:43
Nome: Luca
Regione: Piemonte
Città: Borgosesia
Stato: Non connesso

Re: Plastico “4S”

#32 Messaggio da Luca Solis »

IpGio ha scritto: giovedì 28 aprile 2022, 18:10Per quanto riguarda le lampadine per faretti esistono anche con accensione via wi-fi, dimmerabili, RGB ecc....
Ciao.
Ti ringrazio per le numerose utili informazioni.
Per il momento rimarrei con delle lampadine "normali" e con il dimmer da azionare a mano.

Riguardo a questo tema però c'è una novità sostanziale.
Pungolato dal commento (su Facebook) di un noto professionista che sconsigliava di usare i 2700k ho fatto un pò di letture sul tema e alcune prove nella stanza con lampadine di altra temperatura.

Alla fine ho scelto le lampadine da 4000k!

La foto pubblicata il 23 Aprile aveva il bilanciamento del bianco corretto con Lightroom.
Ho appena scattato con lo stesso cellulare una foto con i 4000k e la confronto con la precedente questa volta senza le modifiche di Lightroom.
Purtroppo l'orientamento di alcuni faretti non è lo stesso ma si capisce comunque il notevole cambiamento...
Allegati
2022 04 29 - 4000k.jpg
2022 04 29 - 2700k.jpg
Luca - 4S - Solis - Bierdorf

Avatar utente
IpGio
Socio GAS TT
Messaggi: 4232
Iscritto il: domenica 20 maggio 2018, 9:22
Nome: Giorgio
Regione: Lombardia
Città: Nerviano
Ruolo: co-amministratore
Stato: Non connesso

Re: Plastico “4S”

#33 Messaggio da IpGio »

Decisamente meglio sopratutto al momento per questa fase di lavorazione del progetto l'importante è avere una buona luce su tutto il layout.
Le soluzioni poi per il plastico vero e proprio sono molteplici e tra mantovane e strisce LED posizionate sotto i vari livelli possono eventualmente studiate in seguito.
In più essendo dimmerabili... è possibile avere la corretta luce al bisogno.
[253]
[36] IpGio
Giorgio Nihil difficile volenti
N/TT/H0-Ep.III-IT GASTT/FIMF
IpGio I plastici di Gio https://www.gtg3b.it

Avatar utente
Luca Solis
Messaggi: 816
Iscritto il: giovedì 14 ottobre 2021, 12:43
Nome: Luca
Regione: Piemonte
Città: Borgosesia
Stato: Non connesso

Re: Plastico “4S”

#34 Messaggio da Luca Solis »

Buongiorno a tutti.
Un veloce aggiornamento: ho completato la struttura per la stazione nascosta DB.
In questo caso multistrato da 1,5 cm nuovo ma gambe e listelli recuperati da “Solis”.
Ho posato anche lo strato di sughero (4mm).
Per gli altri due circuiti (FS e RhB) in alternativa al classico sughero voglio provare il Depron da 3mm.
Allegati
2022 05 02 - aggiornamento lavori 1.jpg
2022 05 02 - aggiornamento lavori 2.jpg
Luca - 4S - Solis - Bierdorf

Avatar utente
Luca Solis
Messaggi: 816
Iscritto il: giovedì 14 ottobre 2021, 12:43
Nome: Luca
Regione: Piemonte
Città: Borgosesia
Stato: Non connesso

Re: Plastico “4S”

#35 Messaggio da Luca Solis »

Da qui in avanti i lavori subiranno un deciso rallentamento.
E’ infatti arrivato il momento di posare i primi tratti di binario della stazione nascosta DB e fare tutte le prove necessarie per un novellino del digitale come il sottoscritto.
Userò per la prima volta i moduli di retroazione e i decoder accessori per comandare i deviatoi.
Ma soprattutto vorrò testare diverse alternative per il software di gestione del traffico ferroviario.
Ci sarà da studiare…
Luca - 4S - Solis - Bierdorf

Avatar utente
Egidio
Messaggi: 14244
Iscritto il: giovedì 17 maggio 2012, 13:26
Nome: Egidio
Regione: Abruzzo
Città: Ortona
Stato: Non connesso

Re: Plastico “4S”

#36 Messaggio da Egidio »

Bene, molto bene..... Saluti. Egidio. [51]
Egidio Lofrano

Avatar utente
IpGio
Socio GAS TT
Messaggi: 4232
Iscritto il: domenica 20 maggio 2018, 9:22
Nome: Giorgio
Regione: Lombardia
Città: Nerviano
Ruolo: co-amministratore
Stato: Non connesso

Re: Plastico “4S”

#37 Messaggio da IpGio »

Luca-62 ha scritto: lunedì 2 maggio 2022, 8:02 Da qui in avanti i lavori subiranno un deciso rallentamento.
E’ infatti arrivato il momento di posare i primi tratti di binario della stazione nascosta DB e fare tutte le prove necessarie per un novellino del digitale come il sottoscritto.
Userò per la prima volta i moduli di retroazione e i decoder accessori per comandare i deviatoi.
Ma soprattutto vorrò testare diverse alternative per il software di gestione del traffico ferroviario.
Ci sarà da studiare…
Tranquillo di orticaria da DDC non si è mai ammalato nessuno.
Procurati qualche dose di implorazioni da cielo e vai tranquillo.
Cerca di sezionare il più possibile i binari... con i tratti su cui fermare il rotabile di testa di almeno 40 cm.
Possibilmente tutti i tratti sezionati andrebbero collegati ad un modulo di retroazione e buona cosa sarebbe che ogni tratto avesse il suo modulino per evitare di stendere cavi ma in commercio non mi risulta che esistano ad un canale solo.
Dota le tratte di fermata di moduli con il RailCom.
Se ti è possibile chiudi il tracciato sin dall'inizio e posa almeno un binario di incrocio sulla stazione in vista con tutti i sezionamenti.
Per i deviatoi... credo che userai i motori che hai già in casa... ma io consiglierei di adottarne di nuovi specie nella stazione nascosta e meglio ancora se dotati di singolo decoder per semplificare la posa dei cavi.
Di ottime marche ce ne sono in commercio.
Ad esempio gli MTB possono essere montati sovraplancia e collegati al deviatoio con semplici aste ricavate da fermagli per carta.
I Cobalt IP invece sono solo da sottoplancia ma molto semplici da posare e collegare al DCC.
Per quanto riguarda il software di gestione personalmente ti consiglio tre soluzioni RocRail (RR), Windigipet (WD) e Train Controller (TC).
Da ultimo dividi fin dall'inizio la parte elettrica (Trazione, accessori e illuminazione) in distretti e fatti gli schemi di tutto contrassegnando cavi e morsetti.
Mi fermo qui e lascio spazio ad altri amici con le loro esperienze e consigli in merito.
Perdona se magari ho scritto cose che sono già nel tuo DNA di appassionato ma l'ho fatto per coloro che ci leggono e che magari da questa discussione possono imparare cose nuove.
Alla prossima...
[253]
[36] IpGio
Giorgio Nihil difficile volenti
N/TT/H0-Ep.III-IT GASTT/FIMF
IpGio I plastici di Gio https://www.gtg3b.it

Avatar utente
antogar
Messaggi: 148
Iscritto il: mercoledì 31 dicembre 2014, 13:52
Nome: Antonino
Regione: Campania
Città: Castellammare di Stabia
Stato: Non connesso

Re: Plastico “4S”

#38 Messaggio da antogar »

Ciao,
rispondo per dare un'interpretazione diversa da Giorgio su alcuni aspetti.
Proprio per semplificare il cablaggio, ti consiglio invece di usare moduli di retroazione a più tratte possibile, ce ne sono da 8 ma anche da 16 (li fanno multipli proprio per questo). Infatti una sezione di tracciato comporta un solo conduttore, peraltro anche di sezione non generosa visto con in una sezione ci starà certamente un solo convoglio e quindi non più di 3-400mA nel peggiore dei casi (parlo di assorbimenti misurati, il famoso caso delle ruote bloccate è talmente raro...). Quindi per ogni sezione hai un solo filo invece che il bus di comunicazione dei moduli di retroazione che in genere è un cavo RJ45 o RJ12 a seconda della soluzione che userai. Inoltre portare tutte le sezioni ad una morsettiera facilmente accessibile ti potrà essere molto di aiuto in caso di ricerca guasti e cortocircuiti.
Stesso discorso per i decoder per i deviatoi/accessori: in genere scambi e segnali sono raggruppati in zone del plastico (certo... ci sono anche quelli di linea ma non sono certo la maggioranza) e un decoder da 4-6 deviatoi installato in locale ti semplifica molto il cablaggio, dovrai portare soltanto l'alimentazione del decoder e il segnale DCC, quest'ultimo potrai prenderlo anche dai binari in zona. Avere booster diversi per trazione e accessori è una buona cosa, ma vale per plastici grandi e modulari: invece tu sarai certamente sempre lì a giocare con i treni davanti a tutto il plastico e in caso di corto o altro, fermi tutto, metti a posto e via... non avrai certo bisogno di azionare deviatoi o far andare treni mentre una parte del plastico è disalimentata e stai provando a vedere cosa è successo. Al massimo, visto il tracciato, io lo dividerei in due ma non di più.

saluti [104]
Antonino

Avatar utente
Luca Solis
Messaggi: 816
Iscritto il: giovedì 14 ottobre 2021, 12:43
Nome: Luca
Regione: Piemonte
Città: Borgosesia
Stato: Non connesso

Re: Plastico “4S”

#39 Messaggio da Luca Solis »

Volevo aspettare prima di pubblicare lo schema che ho in testa...
Ma visto i consigli sul tema, ve lo anticipo.
La variabile che mi manca (ed è fondamentale) è la scelta del software.

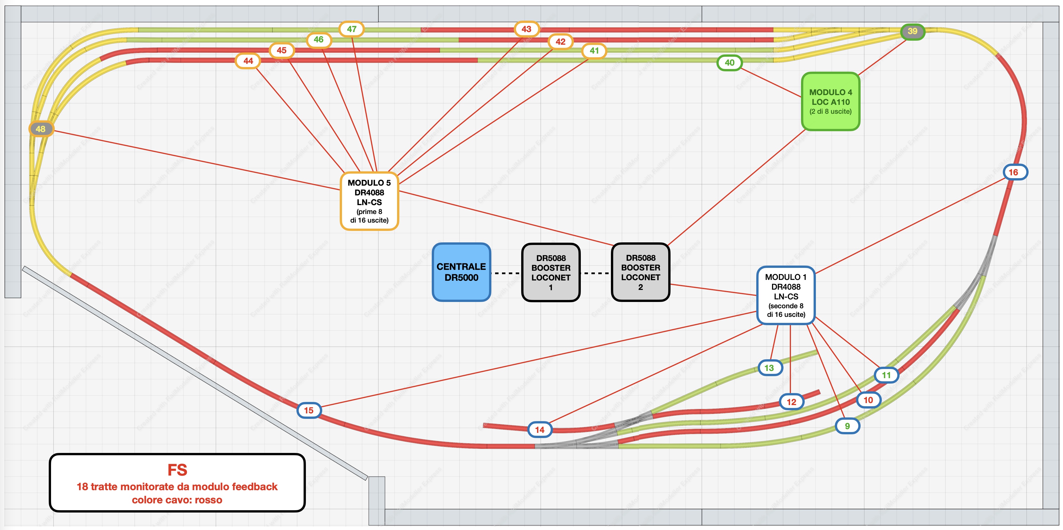
Lo schema proposto dovrebbe funzionare qualora scegliessi TrainController per cui basta un solo modulo di retroazione per ciascuna tratta.

Per i moduli di retroazione userei il BUS Loconet e c’è un mix di moduli Digikeijs a 16 uscite e Oscilloscopio a 8 uscite.
Sarebbero disposti lungo il plastico nella sequenza e nelle posizioni che vedete negli schemi allegati.
Per ora ho acquistato solo i due moduli Digikejis.
Dopo un pò di approfondimenti ho rinunciato invece ai moduli con RailCom.
Sarà il software a seguire e riconoscere i treni…

Quanto al segnale DCC ho deciso che la centrale (già acquistata) sarà collegata ai soli deviatoi e segnali mentre i binari saranno alimentati da due booster da 3A (sempre Digikeijs e di nuovo già acquistati).
Uno per DB + mezzo impianto RhB e l’altro per FS e l’altra metà dell’impianto RhB.
Un terzo booster mi sembra francamente eccessivo.
In caso di necessità non sarebbe complicato inserirlo in seguito e fargli comandare il circuito RhB, alleggerendo i compiti dei due che prevedo sin da subito.

Accessori: per le prime prove ho acquistato solo un modulo Digikeijs (DR 4018) che è l’ideale per gli 8 motori MTB MP1 che già posseggo (il preset N° 6 del decoder è specifico per questo tipo di motori).
Ma i motori per i deviatoi saranno in totale 43, se il test con l’accoppiata citata non mi soddisfacesse completamente, faccio ancora in tempo a rivolgermi ad altro per i 35 che mancano…

Ho già un alimentatore da 12V/6A che penso possa essere sufficiente per alimentare tutti i motori.
Allegati
2022 05 03 - ipotesi retroazione 1 rete.jpg
2022 05 03 - ipotesi retroazione 2 DB.jpg
2022 05 03 - ipotesi retroazione 3 FS.jpg
2022 05 03 - ipotesi retroazione 4 RhB.jpg
Luca - 4S - Solis - Bierdorf

Avatar utente
IpGio
Socio GAS TT
Messaggi: 4232
Iscritto il: domenica 20 maggio 2018, 9:22
Nome: Giorgio
Regione: Lombardia
Città: Nerviano
Ruolo: co-amministratore
Stato: Non connesso

Re: Plastico “4S”

#40 Messaggio da IpGio »

Grazie per la documentazione Luca.
Unica osservazione... le zone dei fasci deviatoio... non sono sotto retroazione?
Almeno nella zona stazione nascosta lo metterei qualora il convoglio si spezzasse la sotto e una parte restasse li il software non sa che la zona è occupata.
A meno che tu non abbia la visione diretta di quelle zone.
Per il RailCom è tua scelta non usarlo ma il software gestirà la loco su tua assegnazione, lui non saprà mai che rotabile effettivamente è sul blocco.
Sul software se ti orienti su TC è un buon prodotto e l'investimento economico per la licenza ci sta con la tipologia del tuo impianto.
Poi ci dirai quanti metri di binario avrai posato.
Grazie anche ad Antonino per il suo intervento.
[253]
[36] IpGio
Giorgio Nihil difficile volenti
N/TT/H0-Ep.III-IT GASTT/FIMF
IpGio I plastici di Gio https://www.gtg3b.it

Avatar utente
Luca Solis
Messaggi: 816
Iscritto il: giovedì 14 ottobre 2021, 12:43
Nome: Luca
Regione: Piemonte
Città: Borgosesia
Stato: Non connesso

Re: Plastico “4S”

#41 Messaggio da Luca Solis »

IpGio ha scritto: martedì 3 maggio 2022, 21:06 Grazie per la documentazione Luca...
Grazie a te per sorbirti i miei "pistolotti" e commentare sempre in maniera costruttiva!
IpGio ha scritto: martedì 3 maggio 2022, 21:06Unica osservazione... le zone dei fasci deviatoio... non sono sotto retroazione...
Mi sa che hai ragione a sollevare questo punto.
In effetti le stazioni nascoste saranno tali e quindi completamente celate alla vista (a plastico finito, si intende).
Con accessi sempre possibili per qualsiasi necessità ma non così immediati.
Un monitoraggio video sarebbe possibile ma complicato e costoso (sono 4 stazioni a tre livelli diversi e con le radici ai lati opposti: servirebbero 8 telecamere).
Ho quindi elaborato una variante dello schema mostrato ieri.
Si aggiunge un sesto modulo con 8 uscite, si complica un pò il cablaggio ma credo sia una buona idea!
Grazie per il suggerimento...
[104]
Allegati
2022 05 04 - nuova ipotesi retroazione-1.jpg
2022 05 04 - nuova ipotesi retroazione-2.jpg
2022 05 04 - nuova ipotesi retroazione-3.jpg
2022 05 04 - nuova ipotesi retroazione-4.jpg
Luca - 4S - Solis - Bierdorf

Avatar utente
Luca Solis
Messaggi: 816
Iscritto il: giovedì 14 ottobre 2021, 12:43
Nome: Luca
Regione: Piemonte
Città: Borgosesia
Stato: Non connesso

Re: Plastico “4S”

#42 Messaggio da Luca Solis »

IpGio ha scritto: martedì 3 maggio 2022, 21:06Per il RailCom è tua scelta non usarlo...
Da qualche parte devo risparmiare altrimenti sforo sul budget che mi sono dato.
Preferisco investire sul SW migliore (ma, ribadisco, non ho ancora deciso...)
IpGio ha scritto: martedì 3 maggio 2022, 21:06Poi ci dirai quanti metri di binario avrai posato
Ho già una stima ricavabile dai progetti realizzati con Railmodeller.
Serviranno in totale:
81 flessibili H0
33 flessibili H0m
42 deviatoi

Arrotondando i flessibili a 90 cm e i deviatoi a 20 cm fa un totale di 111 metri
Luca - 4S - Solis - Bierdorf

Avatar utente
IpGio
Socio GAS TT
Messaggi: 4232
Iscritto il: domenica 20 maggio 2018, 9:22
Nome: Giorgio
Regione: Lombardia
Città: Nerviano
Ruolo: co-amministratore
Stato: Non connesso

Re: Plastico “4S”

#43 Messaggio da IpGio »

111 metri stimati, quindi meglio dividere bene il circuito elettrico in generale in vari distretti.
Ad esempio un fascio di binari di ingresso oppure una stazione.
Si possono sempre collegare tutti insieme ma avendo già steso morsettiere e bus dedicati ci si risparmia buoni per imprecazioni al cielo.
Le telecamere... ni e so... francamente pur reputandole utili alla fine il rischio è di passare il tempo con gli occhi ad un monitor oppure ad ignorarlo nel momento catastrofico.
Meglio far fare al SW e alla retroazione il loro mestiere affidando in automatico la gestione del traffico mentre tu ti diverti a far manovre in questa o quella manovra.
L'esperienza non ti manca ma mi soffermo oggi su un aspetto che è quello della manutenzione periodica dei binari che richiedono pulizia specie nei punti remoti e nelle stazioni nascoste.
Pur facendo girare rotabili ad hoc di ogni specie, ad intervalli... manella, straccio e benzina avio sono d'obbligo.
Per la stesura dei cavi prova a prendere in considerazione i cavi a coppie per citofonia o impianti di allarme se devi coprire lunghe distanze per portare i canali in zona e poi da qui una morsettiera e vai ai binari.
Anche se poi ti ritrovi con qualche coppia che avanza... credimi vengono sempre buone per altri servizi nel caso.
Durante la stesura dei bus DCC prendi in considerazione di intrecciare i due cavi unipolari... su Interner trovi ampia documentazione sotto "Wiring DCC" o in alternativa usa cavo accoppiato.
Sempre... alla prossima...
[253]
[36] IpGio
Giorgio Nihil difficile volenti
N/TT/H0-Ep.III-IT GASTT/FIMF
IpGio I plastici di Gio https://www.gtg3b.it

Avatar utente
Luca Solis
Messaggi: 816
Iscritto il: giovedì 14 ottobre 2021, 12:43
Nome: Luca
Regione: Piemonte
Città: Borgosesia
Stato: Non connesso

Re: Plastico “4S”

#44 Messaggio da Luca Solis »

IpGio ha scritto: mercoledì 4 maggio 2022, 9:05 111 metri stimati, quindi meglio dividere bene il circuito elettrico in generale in vari distretti...
L'alimentazione delle rotaie sarà assolutamente ridondante.
Ci sono 60 blocchi: per ciascuno ci sarà almeno un filo saldato sotto alla rotaia interna e collegato al modulo di retroazione corrispondente.
Nei tratti più lunghi anche più di uno.
Per i tratti senza retroazione (sostanzialmente i deviatoi a vista) e tutte le rotaie esterne, che saranno quelle non sezionate, prevedo comunque numerosissimi cavi saldati e poi collegati al BUS trazione del booster competente.
Luca - 4S - Solis - Bierdorf

Avatar utente
Luca Solis
Messaggi: 816
Iscritto il: giovedì 14 ottobre 2021, 12:43
Nome: Luca
Regione: Piemonte
Città: Borgosesia
Stato: Non connesso

Re: Plastico “4S”

#45 Messaggio da Luca Solis »

IpGio ha scritto: mercoledì 4 maggio 2022, 9:05Le telecamere... ni e so... francamente pur reputandole utili alla fine il rischio è di passare il tempo con gli occhi ad un monitor oppure ad ignorarlo nel momento catastrofico.
Meglio far fare al SW e alla retroazione il loro mestiere...
Condivido!
Luca - 4S - Solis - Bierdorf

Avatar utente
Luca Solis
Messaggi: 816
Iscritto il: giovedì 14 ottobre 2021, 12:43
Nome: Luca
Regione: Piemonte
Città: Borgosesia
Stato: Non connesso

Re: Plastico “4S”

#46 Messaggio da Luca Solis »

IpGio ha scritto: mercoledì 4 maggio 2022, 9:05 Per la stesura dei cavi...
Dai 2 plastici precedenti (che erano nati per l'analogico) eredito una quantità industriale di cavi unipolari colorati.
Per i cavi di sezione 1,5 mm ho almeno 20 metri per i 6 colori di uso meno frequente e circa 40 metri per blu, marrone, rosso e giallo/verde.
Ho poi infiniti spezzoni dai 2 metri ai 20 cm di cavi (assortiti nei colori) da 0,75 e 0,50 mm.
Ho infine un bel pò di cavi multipli (2x0,75mm e 3x1,5mm) che però dedicherei alla rete a 220V (illuminazione di servizio sotto al plastico e prese che dalle pareti vanno portate sul bordo frontale del plastico).
Per i cavi colorati avrei scelto questo schema:
Allegati
cavi.jpg
Luca - 4S - Solis - Bierdorf

Avatar utente
Senialas
Messaggi: 840
Iscritto il: lunedì 8 ottobre 2012, 16:50
Nome: Roberto
Regione: Lombardia
Città: Gallarate
Stato: Non connesso

Re: Plastico “4S”

#47 Messaggio da Senialas »

IpGio ha scritto: martedì 3 maggio 2022, 21:06 Grazie per la documentazione Luca.
Unica osservazione... le zone dei fasci deviatoio... non sono sotto retroazione?
Almeno nella zona stazione nascosta lo metterei qualora il convoglio si spezzasse la sotto e una parte restasse li il software non sa che la zona è occupata.
A meno che tu non abbia la visione diretta di quelle zone.
Per il RailCom è tua scelta non usarlo ma il software gestirà la loco su tua assegnazione, lui non saprà mai che rotabile effettivamente è sul blocco.
.................
[253]
[36] IpGio
Secondo il mio modesto parere non ritengo necessario aggiungere le retroazioni per i deviatoio.
Il mio plastico gira da circa 8 anni senza le retroazioni sui deviatoi e non ho mai avuto inconvenienti di rotabili persi su tali elementi di binario. Al massimo qualche corto, ma in questo caso il booster va in protezione e basta ripristinare il sistema.
Conviene sicuramente minimizzare la lunghezza della zona deviatoi, ma non vedo altre necessità.
Anche perché altrimenti bisognerebbe dotare tutti i rotabili, inclusi i carri merce di almeno un asse resistivo, per essere visti in caso di distacco. Altrimenti l'inconveniente può ancora capitare.

Una volta assegnato il rotabile sul binario di partenza il sw lo gestirà facilmente nei suoi movimenti anche senza il supporto del RailCom.
Roberto M.

Avatar utente
IpGio
Socio GAS TT
Messaggi: 4232
Iscritto il: domenica 20 maggio 2018, 9:22
Nome: Giorgio
Regione: Lombardia
Città: Nerviano
Ruolo: co-amministratore
Stato: Non connesso

Re: Plastico “4S”

#48 Messaggio da IpGio »

Ecco bravo Roberto grazie, mi ero scordato di precisare che oltre a dotare tutto il tracciato di sana retroazione è sempre opportuno dotare tutto il parco rotabili di assorbimento (Illuminazione, resistore o luci di coda).
Si intenda non è che in un amen si deve porre mano a tutto il parco rotabili, ma gradualmente si può fare e allo scopo ecco un tutorial "mirato" Modifica assali carri per DCC - Fonte canale Nikotreni.

Dico la mia in termini di retroazione... Loconet, Railcom e un buon software di gestione (RocRail [RR], Train Controller [TC] e Windigipet [WD]) sono le basi per una buona gestione della sicurezza di un impianto DCC, naturalmente secondo il budget, l'esperienza e i consigli che si trovano in queste pagine.

In merito al "Wiring DCC" caro Luca, si ponga mano al riciclaggio e bene la scelta dei colori in tabella.

Un'ultima cosa riguardo la sicurezza in generale e per esperienza personale, in passato in un mio impianto analogico con 110 metri di binari posati con struttura a "L" avevo posato tre interruttori di emergenza con riarmo, che comandavano un relè a cui era collegata la 220 V che alimentava tutto l'impianto.
61YLau0nvGL._SL1500_.jpg
E pur vero che oggi con il DCC tutte le centrali e i vari palmari hanno un tasto di STOP, ma puntualmente non sono mai dove dovrebbero essere nei momenti "clou".

Inoltre tutto l'impianto 220 V del layout e le luci di illuminazione della stanza (salvo una lampadina), partivano da prese che facevano riferimento ad un unico pulsante 0/1 con lampada di segnalazione... a termine "sessione ferromodellistica" e sempre bene spegnere tutto in un colpo solo e poi spegnere un'unica lampadina per la stanza.

Sempre... alla prossima.
[253]
[36] IpGio
Giorgio Nihil difficile volenti
N/TT/H0-Ep.III-IT GASTT/FIMF
IpGio I plastici di Gio https://www.gtg3b.it

Avatar utente
Luca Solis
Messaggi: 816
Iscritto il: giovedì 14 ottobre 2021, 12:43
Nome: Luca
Regione: Piemonte
Città: Borgosesia
Stato: Non connesso

Re: Plastico “4S”

#49 Messaggio da Luca Solis »

Senialas ha scritto: mercoledì 4 maggio 2022, 10:30Secondo il mio modesto parere non ritengo necessario aggiungere le retroazioni per i deviatoio...
Ciao Roberto, ti ringrazio per la tua opinione, supportata dall'esperienza del tuo bellissimo plastico.
In effetti mi risparmierei proprio i cablaggi extra della soluzione postata questa mattina.
Ho già così tanto da fare...
Luca - 4S - Solis - Bierdorf

Avatar utente
Luca Solis
Messaggi: 816
Iscritto il: giovedì 14 ottobre 2021, 12:43
Nome: Luca
Regione: Piemonte
Città: Borgosesia
Stato: Non connesso

Re: Plastico “4S”

#50 Messaggio da Luca Solis »

IpGio ha scritto: mercoledì 4 maggio 2022, 12:25 ... che facevano riferimento ad un unico pulsante 0/1...
Questo è previsto (era così già per "Solis" e "Bierdorf").
IpGio ha scritto: mercoledì 4 maggio 2022, 12:25 ...e poi spegnere un'unica lampadina per la stanza.
Il mio progetto a 360° lungo tutte le pareti della stanza con un accesso "di fortuna", mi impone di spostare l'interruttore delle luci a soffitto all'esterno della stanza.
Cosa già fatta.
Con la complicazione che non posso usare un interruttore dotato di spia luminosa perché entrerebbe in conflitto con il tipo di dimmer che ho acquistato (e che sarà ovviamente montato sul bordo anteriore del plastico).
Vedrò poi come segnalare all'esterno se le luci sono rimaste accese per errore...
Per lungo tempo questo non sarà un problema (il passaggio rimarrà aperto a lungo) ma quando avrò completato tutto il paesaggio e posizionati gli sfondi fotografici, dall'esterno non si dovrebbe più vedere nulla della stanza del plastico.
Luca - 4S - Solis - Bierdorf

Torna a “SCALA H0”