deviatoi e scarica capacitativa
Moderatori: MrMassy86, adobel55, lorelay49
- claudioredaelli
- Messaggi: 404
- Iscritto il: martedì 3 gennaio 2012, 16:42
- Nome: Claudio
- Regione: Lombardia
- Città: Usmate Velate
- Stato: Non connesso
deviatoi e scarica capacitativa
dovendo comandare 6 deviatoi, devo prevedere un circuito per ogni deviatoio?
io pensavi di collegare in serie i vari pulsanti presenti sul quadro di controllo ( 6 per corretta e 6 per deviata) collegando poi tutti all'alimentatore con unico filo.
in quasto caso come inserisco il circuito a scarica capacitativa^
scusate la mia poca dimestichezza con l'elettronica.
- MrPatato76
- Socio GAS TT
- Messaggi: 5769
- Iscritto il: lunedì 27 agosto 2012, 11:14
- Nome: Roberto
- Regione: Lombardia
- Città: Nova Milanese
- Stato: Non connesso
Re: deviatoi e scarica capacitativa
Un singolo circuito non riesce ad alimentare più di un motore alla volta.
- fabio
- Messaggi: 1369
- Iscritto il: lunedì 17 dicembre 2012, 14:16
- Nome: fabio
- Regione: Lazio
- Città: roma
- Stato: Non connesso
Re: deviatoi e scarica capacitativa
devi cercare "matrice di diodi con scarica capacitiva"
io ne ho realizzata una qualche anno fà per la stazione di carico degli amici del Tartaruga,ma ora non trovo documenazione a corredo.
In sostanza con una serie di diodi opportunamente disposti quando comandi il gruppo la scarica capacitiva,opportunamente dimensionata,li comanda in sequenza.
Chiaramente, se correttamente realizzata,la matrice di diodi diventa un instradamento automatico.
spero di non averti confuso le idee
allego un esempio di trissa,che ho raccattato in rete
GFRS Gruppo Fermodellistico Romano Sogliola
- claudioredaelli
- Messaggi: 404
- Iscritto il: martedì 3 gennaio 2012, 16:42
- Nome: Claudio
- Regione: Lombardia
- Città: Usmate Velate
- Stato: Non connesso
Re: deviatoi e scarica capacitativa
- claudioredaelli
- Messaggi: 404
- Iscritto il: martedì 3 gennaio 2012, 16:42
- Nome: Claudio
- Regione: Lombardia
- Città: Usmate Velate
- Stato: Non connesso
Re: deviatoi e scarica capacitativa
- roy67
- Socio GAS TT
- Messaggi: 6519
- Iscritto il: domenica 27 gennaio 2013, 8:13
- Nome: Roberto
- Regione: Emilia Romagna
- Città: Parma
- Ruolo: Moderatore
- Stato: Non connesso
Re: deviatoi e scarica capacitativa
- Tu vuoi la segnalazione led dello stato del deviatoio sul sinottico? Rispondo io: Si.
- Vuoi la scarica capacitativa all'eccitamento della bobina? Rispondo io: Si.
Ma ora devi rispondere tu:
Ogni tasto piloterà lo stato di un solo deviatoio?
In base a questo ti preparo lo schema.
- claudioredaelli
- Messaggi: 404
- Iscritto il: martedì 3 gennaio 2012, 16:42
- Nome: Claudio
- Regione: Lombardia
- Città: Usmate Velate
- Stato: Non connesso
Re: deviatoi e scarica capacitativa
grazie per la disponibilità e scusa la mia poca dimestichezza con i componenti elettronici.
- fabio
- Messaggi: 1369
- Iscritto il: lunedì 17 dicembre 2012, 14:16
- Nome: fabio
- Regione: Lazio
- Città: roma
- Stato: Non connesso
Re: deviatoi e scarica capacitativa
ma in questo caso ne occorre una ogni scambio... ti ho inserito la scarica nel disegno
GFRS Gruppo Fermodellistico Romano Sogliola
- roy67
- Socio GAS TT
- Messaggi: 6519
- Iscritto il: domenica 27 gennaio 2013, 8:13
- Nome: Roberto
- Regione: Emilia Romagna
- Città: Parma
- Ruolo: Moderatore
- Stato: Non connesso
Re: deviatoi e scarica capacitativa
E' proprio come ha scritto Fabio.
Ma non penso tu abbia bisogno della scarica capacitativa per pilotare un solo motore.
La si usa per dare "forza" all'impulso che crea gli itinerari, ovvero: con un solo pulsante (tramite matrice diodi) si muovono tre, quattro motori in simultanea.
Per muovere un solo motore è sufficiente un alimentatore che abbia un uscita da almeno 2 ampere.
- Costamau
- Messaggi: 3
- Iscritto il: mercoledì 2 maggio 2018, 23:31
- Nome: Maurizio
- Regione: Toscana
- Città: Livorno
- Età: 79
- Stato: Non connesso
Re: deviatoi e scarica capacitativa
Sullo schema della scarica capacitiva c'è riportato l'ingresso in CA e l'uscita in CC.
Uno schema esplicativo sarebbe di grande aiuto.
Grazie per l'aiuto
- fabio
- Messaggi: 1369
- Iscritto il: lunedì 17 dicembre 2012, 14:16
- Nome: fabio
- Regione: Lazio
- Città: roma
- Stato: Non connesso
Re: deviatoi e scarica capacitativa
non ho capito,Costamau ha scritto: ↑sabato 5 maggio 2018, 9:42 Ho necessità di realizzare lo schema del primo post. L'unica differenza è che l'alimentazione avviene con 16 V CA. Non ho capito bene se la presenza della scarica capacitiva elimina la presenza del ponte di diodi, oppure se occorre ugualmente.
Sullo schema della scarica capacitiva c'è riportato l'ingresso in CA e l'uscita in CC.
Uno schema esplicativo sarebbe di grande aiuto.
Grazie per l'aiuto
sul primo post nell'allegato non cè nessun ponte di diodi,se tu hai un 16 V ca e un ponte di diodi la stai raddrizzando in cc,ma occorrerebbe anche qualche condensatore di livellamento.....
nello schema che ho postato io il 16 V ca alimenta gli scambi,il 12 cc alimenta le luci di segnalazione sul sinottico.
Comunque generalmente gli scambi ad impulso (con bobina senza autoritenuta) si alimentano in CA,ma funzionano egualmente in CC,i motori per scambi "lenti" o servomotori,si alimentano in cc,anche perchè se li alimenti in ca si raddrizzano la corrente da soli perchè hanno dei diodi all'interno o sui fili di alimentazione.
GFRS Gruppo Fermodellistico Romano Sogliola
- marioscd
- Messaggi: 4514
- Iscritto il: lunedì 23 luglio 2012, 12:56
- Nome: Mario
- Regione: Lombardia
- Città: Valera Fratta
- Stato: Non connesso
Re: deviatoi e scarica capacitativa
Ergo, un circuito a scarica capacitiva funziona SOLO alimentandolo in continua, quindi il ponte di raddrizzamento è sempre necessario, se alimenti il tutto con una CA.
Cerco di spiegare per sommi capi come funziona la movimentazione di un motore a bobina... per farlo muovere bisogna energizzare la bobina che ci interessa (in realtà le bobine sono sempre in coppia, una comanda il movimento in un senso l'altra nel senso opposto) attraverso una corrente elettica. Se questa è "alternata", la prima semionda positiva energizzerà la bobina ed essa creerà un campo elettromagnetico tale da spostare l'asta al suo interno collegata al cuore del deviatoio (è lo stesso principio del relè). Il problema è che è necessaria una discreta quantità di energia perchè questo avvenga, ovvero se si utilizza una sorgente alternata (come quella di un trasformatore) è necessario che esso sia in grado di erogare la giusta quantità di corrente. Per ottimizzare il funzionamento (e visto e considerato che basta la sola rampa di tensione tra V0 e Vmax per attivare la bobina) si utilizza un condensatore che viene prima caricato e poi scaricato di colpo sulla bobina stessa, ottimizzando così il sistema. Questo dispositivo può comandare contemporaneamente anche più motori (attraverso una matrice di diodi sono riuscito tranquillamente a comandarne anche tre contemporaneamente) e basta dimensionare bene la capacità del condensatore stesso.
ciao
- Costamau
- Messaggi: 3
- Iscritto il: mercoledì 2 maggio 2018, 23:31
- Nome: Maurizio
- Regione: Toscana
- Città: Livorno
- Età: 79
- Stato: Non connesso
Re: deviatoi e scarica capacitativa
Ho fatto delle prove ed ho visto che utilizzando i connettori di uscita della scarica capacitiva che riportava l'uscita in CC, tutto funziona correttamente, per cui non importava inserire il ponte dei diodi.
- roy67
- Socio GAS TT
- Messaggi: 6519
- Iscritto il: domenica 27 gennaio 2013, 8:13
- Nome: Roberto
- Regione: Emilia Romagna
- Città: Parma
- Ruolo: Moderatore
- Stato: Non connesso
Re: deviatoi e scarica capacitativa
Questo lo schema per muovere 3 motori Peco in contemporanea:
- dynahshow
- Messaggi: 36
- Iscritto il: lunedì 1 febbraio 2016, 10:54
- Nome: francesco
- Regione: Lazio
- Città: Roma
- Stato: Non connesso
Re: deviatoi e scarica capacitativa
Grazie a tutti per le delucidazioni che vorranno darmi.
francesco
- roy67
- Socio GAS TT
- Messaggi: 6519
- Iscritto il: domenica 27 gennaio 2013, 8:13
- Nome: Roberto
- Regione: Emilia Romagna
- Città: Parma
- Ruolo: Moderatore
- Stato: Non connesso
Re: deviatoi e scarica capacitativa
E' sufficiente porre la massima attenzione (la massima... e non meno) al collegamento sul PCB per il condensatore elettrolitico, altrimenti espolode.
Non scherzo!
- dynahshow
- Messaggi: 36
- Iscritto il: lunedì 1 febbraio 2016, 10:54
- Nome: francesco
- Regione: Lazio
- Città: Roma
- Stato: Non connesso
Re: deviatoi e scarica capacitativa
- MrPatato76
- Socio GAS TT
- Messaggi: 5769
- Iscritto il: lunedì 27 agosto 2012, 11:14
- Nome: Roberto
- Regione: Lombardia
- Città: Nova Milanese
- Stato: Non connesso
Re: deviatoi e scarica capacitativa
Se alimenti con tensione continua, non serve.
- dynahshow
- Messaggi: 36
- Iscritto il: lunedì 1 febbraio 2016, 10:54
- Nome: francesco
- Regione: Lazio
- Città: Roma
- Stato: Non connesso
Re: deviatoi e scarica capacitativa
Francesco
- MrPatato76
- Socio GAS TT
- Messaggi: 5769
- Iscritto il: lunedì 27 agosto 2012, 11:14
- Nome: Roberto
- Regione: Lombardia
- Città: Nova Milanese
- Stato: Non connesso
Re: deviatoi e scarica capacitativa
Sostanzialmente, il circuito si compone di una resistenza, di un condensatore e di un diodo (1n4007).
pop_printer_friendly.asp?TOPIC_ID=6905
Ricordati: Il ponte di diodi serve per raddrizzare la tensione alternata; se alimenti con tensione continua, non serve.
- roy67
- Socio GAS TT
- Messaggi: 6519
- Iscritto il: domenica 27 gennaio 2013, 8:13
- Nome: Roberto
- Regione: Emilia Romagna
- Città: Parma
- Ruolo: Moderatore
- Stato: Non connesso
Re: deviatoi e scarica capacitativa
Hai montato un diodo al contrario.
Verifica bene.
Il ponte di Graetz non ha interpretazioni, vuole fatto in un solo modo!
- dynahshow
- Messaggi: 36
- Iscritto il: lunedì 1 febbraio 2016, 10:54
- Nome: francesco
- Regione: Lazio
- Città: Roma
- Stato: Non connesso
Re: deviatoi e scarica capacitativa
Poi sono passato a ricontrollare anche gli altri sei ed anche un altro ha la stampigliatura invertita. Gioie e dolori di un noto sito non italiano!!!
Ora tutto funziona egregiamente, alla faccia della mia superficialità.
grazie ancora a tutti
Francesco
- roy67
- Socio GAS TT
- Messaggi: 6519
- Iscritto il: domenica 27 gennaio 2013, 8:13
- Nome: Roberto
- Regione: Emilia Romagna
- Città: Parma
- Ruolo: Moderatore
- Stato: Non connesso
Re: deviatoi e scarica capacitativa
Il problema è che ci sono ancora milioni di italiani che non lo hanno capito.







- dynahshow
- Messaggi: 36
- Iscritto il: lunedì 1 febbraio 2016, 10:54
- Nome: francesco
- Regione: Lazio
- Città: Roma
- Stato: Non connesso
Re: deviatoi e scarica capacitativa
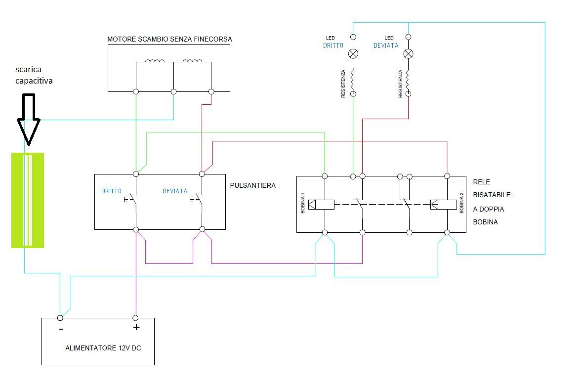
Riprendo questo schema...perchè ha qualcosa di ignoto per me.
Come mai la scarica capacitiva è inserita sul comune del motore ed arriva al negativo dell'alimentatore? E soprattutto il modulo non dovrebbe avere un positivo ed un negativo? come dovrei orientare il condensatore?
- roy67
- Socio GAS TT
- Messaggi: 6519
- Iscritto il: domenica 27 gennaio 2013, 8:13
- Nome: Roberto
- Regione: Emilia Romagna
- Città: Parma
- Ruolo: Moderatore
- Stato: Non connesso
Re: deviatoi e scarica capacitativa
Lo schema è perfetto.
La scarica deriva dall'alimentatore che è segnato (nello schema che ho dovuto cercare perché non hai riportato) nel retytangolo chiamato "alimentatore".
Da quel punto escono i poli "+" e "-" e vanno al circuito..........
Ma è un circuito che....(e qui è ardua la spiegazione)
Prendi il circuito che ho postato io.
Inizia a capire il "semplice"... ed il resto verrà da sè.